Hitachi Zaxis 180W Wheeled Excavator Parts Manual
This Hitachi Zaxis 180W Rolled Excavator Technical Solution Manual gives information, features, guidelines, and also technique to perform repair treatments on the car and also its elements.
Hitachi Zaxis 180w 210 w Wheeled Operator Manual
This handbook includes special notes, crucial factors, solution data, precautions, and so on that are needed for the upkeep, changes, service, elimination as well as installation of vehicle elements for Hitachi Zaxis 180W Rolled Excavator.
One of the most comprehensive, detailed step by step treatments, explanations, as well as pictorial representations from bumper to bumper you will certainly ever before see for Hitachi Zaxis 180W Rolled Excavator.
Hitachi Zaxis 180W Wheeled Excavator Service Repair service Manual meets all your information needs to fix or make some changes to your Hitachi Zaxis 180W Wheeled Excavator Solution Repair Guidebook. This manual is intended as an useful, simple to read reference publication for the auto mechanics and Do It Yourself persons. Comprehensive explanations of all setup, removal, disassembly, setting up, repair and inspect treatments are laid out with the individual action in sequential order.
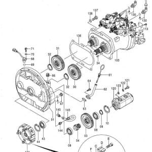
Thorough pictures, blew up representations, illustrations and photos guide you through every service fixing treatment for Hitachi Zaxis 180W Wheeled Excavator Solution Repair Work Handbook.
Change and fix procedures consist of reference to Service tool numbers as well as the connected picture depicts the device for Hitachi Zaxis 180W Rolled Excavator. Where usage is not evident the device is received use.
This Hitachi Zaxis 180W Rolled Excavator Parts Service Handbook can be viewed on any kind of computer system, along with zoomed and also printed.












